Trang chủ Sinh Học Lớp 10 Yêu cầu: Vẽ sơ đồ tư duy về các đai...

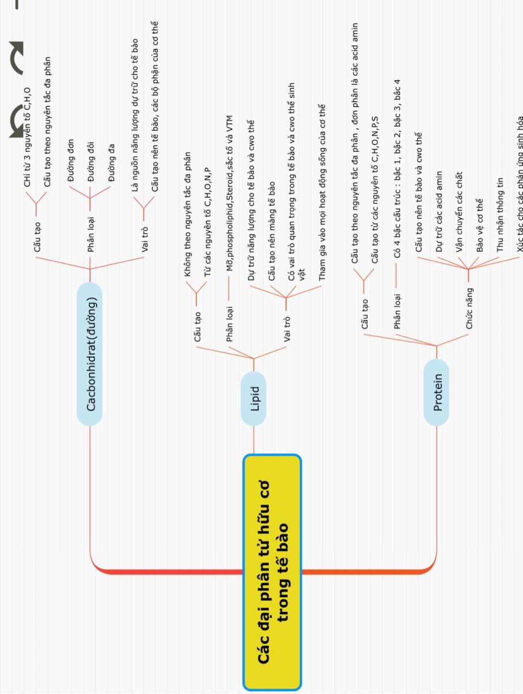
Yêu cầu: Vẽ sơ đồ tư duy về các đai phân tử trong tế bào (Cacbonhidrat, Lipit, Protein) Cấu tạo 0- Phân loại wwww. vwwwwww Vai trò Vẽ trên giấy A3 (Kết hợp

Bạn có biết?

Sinh học hay sinh vật học (tiếng Anh: biology bắt nguồn từ Hy Lạp với bios là sự sống và logos là môn học) là một môn khoa học nghiên cứu về thế giới sinh vật. Nó là một nhánh của khoa học tự nhiên, tập trung nghiên cứu các cá thể sống, mối quan hệ giữa chúng với nhau và với môi trường. Nó miêu tả những đặc điểm và tập tính của sinh vật (ví dụ: cấu trúc, chức năng, sự phát triển, môi trường sống), cách thức các cá thể và loài tồn tại (ví dụ: nguồn gốc, sự tiến hóa và phân bổ của chúng).

Nguồn : Wikipedia - Bách khoa toàn thư

Tâm sự 10

Lớp 10 - Năm thứ nhất ở cấp trung học phổ thông, năm đầu tiên nên có nhiều bạn bè mới đến từ những nơi xa hơn vì ngôi trường mới lại mỗi lúc lại xa nhà mình hơn. Được biết bên ngoài kia là một thế giới mới to và nhiều điều thú vị, một trang mới đang chò đợi chúng ta.

Nguồn : ADMIN :))

Copyright © 2021 HOCTAP247